edición general
195 meneos
 
Un rancho-refugio para 500 gatos en Florida [EN]

Un rancho-refugio para 500 gatos en Florida [EN]

A partir de cuidar al gato de su hijo, un contratista retirado ha ido expandiendo su propiedad para acomodar más gatos acomodados en 30 acres de tierra. Según www.zootoo.com/petnews/walmartfelinetownbuiltfor500ca-1128 tiene más de 500 gatos y trabaja hasta 14 horas al día, para construir un lugar "donde los gatos no sean tratados como animales".
123 72 2 K 662 mnm
123 72 2 K 662 mnm
299 meneos
 

Pulpo abre válvula e inunda acuario de California

Con sus ocho brazos y su naturaleza curiosa, un pulpo hembra inundó un acuario en el estado norteamericano de California, informa hoy "Los Angeles Times". Los empleados del acuario Pier de Santa Monica se encontraron al abrir el lugar el jueves un lago de agua salada. El pulpo había abierto una válvula de su gran pecera, de modo de que durante diez horas el agua fluyó al suelo.
164 135 0 K 806 mnm
164 135 0 K 806 mnm
856 meneos
 

¡Señores políticos, les pagamos para trabajar no para criticar a los adversarios!

[c&p] Cada día que pasa la política española se va convirtiendo en un circo cada vez más grande pero dónde los payasos no hacen gracia. Constantes faltas de respeto entre unos partidos y otros, y entre ellos los votantes. Parece ser que el cargo político actualmente en vez de utilizarse para procurar un porvenir mejor para los ciudadanos, sirve simplemente para alzar la voz contra los contrarios y distraer constantemente la atención para ocultar la incompetencia que ejercen en su cargo.
290 566 2 K 653 mnm
290 566 2 K 653 mnm
267 meneos
 
Los Robots de Isaac Asimov

Los Robots de Isaac Asimov

Desde su primera aparición en la pieza de teatro RUN, los robots se han convertido en un elemento indisociable de la ciencia ficción. En gran parte de las primeras historias en que se les involucraba, estos eran el villano, un monstruo mecánico que se había vuelto contra los humanos que lo crearon. Si este camino hubiese seguido, hoy consideraríamos a los robots criaturas del estilo de Drácula o el Hombre Lobo. Pero muchos autores se dieron cuenta que la figura del robot tenia mas potencial, y el que más destaco entre ellos fue Asimov.
159 108 0 K 654 mnm
159 108 0 K 654 mnm
465 meneos
 

Si tu perro defeca (y no lo recoges) en la vía pública madrileña pagarás una multa de hasta 6.000 €

La delegada de Medio Ambiente, Ana Botella, indicó que se regulará "con más detalle" la prohibición de graffitis ampliándola a monumentos, mobiliario urbano y arbolado; ampliar las multas de 300 a 3.000 euros llegando incluso a 6.000 euros en caso de reincidencia; obligar a los dueños de animales domésticos a recoger los excrementos; imponer fianzas a organizadores de actos públicos para responder de los costes derivados de los trabajos extraordinarios de limpieza; o regular con más detalle la recogida de residuos
196 269 0 K 615 mnm
196 269 0 K 615 mnm
425 meneos
 
Mosterín: "El futuro de la cultura dependerá de que Internet sea libre y eficiente"

Mosterín: "El futuro de la cultura dependerá de que Internet sea libre y eficiente"

"Internet es la salvación a este intento de control de la cultura, por ser un espacio libre de presiones e intereses de cualquier tipo", sentenció el autor quien llegó a afirmar que "el desarrollo cultural e intelectual y el futuro de la cultura dependerán, en gran medida, de que Internet funcione de modo libre y eficiente".
197 228 0 K 618 mnm
197 228 0 K 618 mnm
462 meneos
 
Miles de personas "invaden" un almacén abandonado por un proveedor de Amazon para hacerse con libros gratis [Eng]

Miles de personas "invaden" un almacén abandonado por un proveedor de Amazon para hacerse con libros gratis [Eng]  

Miles de personas "invadieron" un almacén en Bristol (Inglaterra) para hacerse con libros gratis, después de que uno de los proveedores más importantes de Amazon abandonase el local con millones de libros en su interior. Bookbarn, el almacén más grande de libros usados del Reino Unido, fue abandonado tras caducar el contrato de arrendamiento. El lugar había sido ocupado por la empresa durante 3 o 4 años. Para facilitarse el trabajo y vaciar el local lo antes posible, los jefes invitaron a la gente a que cogiesen los libros que quisiesen.
232 230 0 K 778 mnm
232 230 0 K 778 mnm
940 meneos
 

Detenido por conducir sin carné, fumando un porro y con 8 niños de 6 a 10 años en el coche

Pleno al quince: drogado, sin carné, con overbooking en el coche y encima choca contra un vehículo de la policía.
394 546 17 K 624 mnm
394 546 17 K 624 mnm
573 meneos
 
Majadahonda suspende la proyección de 'Camino'

Majadahonda suspende la proyección de 'Camino'

El Ayuntamiento de Majadahonda, que la había programado para el 20 de marzo, ha suspendido la proyección por orden directa de la concejal del ramo.
253 320 1 K 748 mnm
253 320 1 K 748 mnm
1807 meneos
 

Firma por un ADSL más barato en España

España lleva varios años ocupando las últimas posiciones en Europa en banda ancha según varios documentos y estudios de la OCDE (Organización para la Cooperación y el Desarrollo Económico). Desde el Gobierno se han ido anunciado rebajas en el precio del ADSL que nunca han llegado. Las declaraciones de dirigentes políticos y organismos con poder de decisión sobre ello han sido meras promesas que no se han traducido en una mejora de los precios, la cobertura y la velocidad de acceso.
574 1233 8 K 699 mnm
574 1233 8 K 699 mnm
502 meneos
 
Empresa pública española despide al 70% de sus trabajadores para no hacerlos fijos

Empresa pública española despide al 70% de sus trabajadores para no hacerlos fijos

Tragsega, empresa de capital público estatal dependiente del Grupo Tragsa, prescindió, en el comienzo de la nueva campaña de saneamiento ganadero de la provincia de Lugo, de los 75 empleados eventuales que venía contratando desde 2002.La sociedad impide de este modo que estos trabajadores se conviertan en fijos.
229 273 1 K 674 mnm
229 273 1 K 674 mnm
197 meneos
 

La Pérfida Albión

Estamos muy acostumbrados a usar el término “Pérfida Albión” para referirnos, en modo peyorativo, al Reino Unido.Albión este es el nombre que le daban los antiguos griegos y romanos a la isla británica, usó esta palabra para referirse a los acantilados de Dover que son blancos, “albus” en latín ¿Y quién fue el primero en utilizar las dos palabras juntas? fue el diplomático francés Augustin Louis Marie de Ximénèz en un poema escribio “Attaquons dans ses eaux la perfide Albion”.Finalmente Napoleón lo hizo popular y desde entonces,es de uso común
135 62 0 K 691 mnm
135 62 0 K 691 mnm
443 meneos
 

El SIDA podría curar el cáncer

El SIDA destruye células. El cáncer las sobre-produce. ¿Podría utilizarse el virus del SIDA para destruir las células cancerosas que se sobre-multiplican? Hay líneas de investigación abiertas sobre esto, y ya se ha conseguido hackear el virus HIV para tratar con éxito tumores cancerosos en ratones.
191 252 3 K 681 mnm
191 252 3 K 681 mnm
449 meneos
 

Un colono israelí quiere devolver la tierra a los palestinos

Benny Raz es un colono israelí atípico: pasó de militar en la extrema derecha a la izquierda, denuncia la colonización de Cisjordania, un Estado hebreo "dictatorial" y pide una Palestina independiente. Raz perdió su trabajo en una colonia, su esposa lo abandonó después de 29 años de matrimonio, sus amigos de siempre lo consideran un "traidor" y ha sido amenazado de muerte. "No puedo quedarme en una tierra que no es la mía. Hay que devolvérsela a los palestinos", un discurso que le ha granjeado la amistad de más palestinos que de colonos.
221 228 2 K 674 mnm
221 228 2 K 674 mnm
246 meneos
 
Rebajar la edad de votar de 18 a 5 años no altera el resultado de las elecciones

Rebajar la edad de votar de 18 a 5 años no altera el resultado de las elecciones

¿Qué pasaría si en las elecciones estatales y autonómicas pudieran votar los menores de edad? Nada cambiaría en los resultados para los dos grandes partidos. Se han presentado fotos de políticos tanto a adultos como a niños. Las fotos eran de políticos franceses, desconocidos tanto para los adultos como para los niños. Los adultos tenían que elegir al político más competente. Los niños tenían que elegir el mejor capitán de un “hipotético” barco para un juego por ordenador. Sorprendentemente, los resultados de adultos y niños coinciden entre sí
128 118 1 K 663 mnm
128 118 1 K 663 mnm
572 meneos
 

"Mi hermana vuelve a Windows"

Cuando un familiar esta cansado de virus, lentitud y problemas varios con Windows, pensás que es momento de darle una oportunidad a Linux. Se lo instalás, configurás, crees que esta todo bien. Y un buen día, ¡sorpresa!, regresas a casa y esa persona volvió a Windows.
261 311 3 K 707 mnm
261 311 3 K 707 mnm
582 meneos
 

Los ingleses sí pueden hacer botellón en Madrid  

Resulta curioso comprobar el doble rasero del Ayuntamiento de Madrid, que pone controles policiales a la entrada de la plaza durante el tradicional Día de la Pellas, en Navidad, para que ningún madrileño introduzca alcohol y luego permita estos desmanes a los que vienen de fuera.
240 342 0 K 665 mnm
240 342 0 K 665 mnm
729 meneos
 

La SGAE, víctima de las casualidades

LA SGAE se queja. Últimamente su nombre se ve aparejado, sin comerlo ni beberlo por su parte, con algunas tramas de corrupción y parece desprenderse de sus propias quejas que no son mas que circustancias casuales. Ellos sólo pasaban por ahí...
296 433 1 K 629 mnm
296 433 1 K 629 mnm
732 meneos
 

Hombre muere tras 12 horas de sexo

En Rusia, un hombre murió tras participar durante 12 horas en una maratón de sexo en la que uso Viagra para mantenerse activo. La víctima, de apenas 28 años, quería demostrar su capacidad viril en una apuesta.
334 398 3 K 732 ocio
334 398 3 K 732 ocio
321 meneos
 
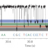
Crean una nanomáquina que lee el ADN letra a letra: un sueño cumplido

Crean una nanomáquina que lee el ADN letra a letra: un sueño cumplido  

[c&p] Imagina el futuro. Nanomáquinas monomoleculares que toman una hebra de ADN y la leen letra a letra como tú estas leyendo este texto. ¿Queda mucho para ello? No tanto, la empresa Nanopore de Oxford ha desarrollado un nanoporo (que puedes ver en acción en el vídeo) que hace exactamente eso, lee nucleótido a nucleótido una hebra de ADN de forma continua, identificando cada guanina (G), adenina (A), timina (T) y citosina (C). Han logrado una exactitud media de un 99.8% en cadenas de ADN de hasta 500 bases.
127 194 0 K 649 mnm
127 194 0 K 649 mnm
221 meneos
 
Disonancias perceptivas: ¿Seguro que puedes ver bien la foto sin marearte?

Disonancias perceptivas: ¿Seguro que puedes ver bien la foto sin marearte?

La percepción es un proceso por el cual el individuo selecciona, organiza e interpreta los estímulos según sus deseos, necesidades y experiencias. Eso significa que la lectura que hacemos de una imagen - macrolectura - está estrechamente relacionada con la memoria y el aprendizaje .
130 91 1 K 641 mnm
130 91 1 K 641 mnm
754 meneos
 
Nieta de presidente de la II República: "Este país es el único que no se arrepiente de su fascismo"

Nieta de presidente de la II República: "Este país es el único que no se arrepiente de su fascismo"

Carmen Negrín, nieta del último presidente del Gobierno de la II República, batalla ahora ante la Justicia para rescatar la figura del abuelo olvidado y dignificar a las víctimas de la dictadura. "Era un abuelo fabuloso", recuerda Carmen Negrín. Discípulo de Ramón y Cajal y profesor de Severo Ochoa, Juan Negrín interrumpió esta cadena del Nobel para entregarse a la política. "Nunca le escuché arrepentirse", trae a la memoria Carmen.
366 388 11 K 665 mnm
366 388 11 K 665 mnm
220 meneos
 
Los 10 peores tipos de Fanboys [ENG]

Los 10 peores tipos de Fanboys [ENG]

Los 10 peores tipos de Fanboys, gente que defiende de forma acérrima a compañias ciegamente aunque a las compañias no les importen en demasía los usuarios...
131 89 1 K 708 mnm
131 89 1 K 708 mnm
303 meneos
 
El extraño sur de Japón, tres rocas en el mar que podrían valer millones

El extraño sur de Japón, tres rocas en el mar que podrían valer millones

"Se consideran como la parte más al sur de Japón, pero en la práctica, cuando sube la marea, son sólo tres islotes: uno del tamaño de una cama doble que asoma 7 centímetros sobre el nivel del mar, sumado a otros dos del tamaño de un dormitorio, rodeados de una laguna, y protegidos por un arrecife..."
174 129 0 K 656 mnm
174 129 0 K 656 mnm
362 meneos
 
Los Simpson firman dos temporadas más y se hacen imbatibles en longevidad

Los Simpson firman dos temporadas más y se hacen imbatibles en longevidad

FOX ha renovado por 2 temporadas más a Los Simpson, por lo que se convierten de largo, en la serie de prime time más longeva de EEUU.Hasta ahora el récord lo ostentaba Gunsmoke, una serie del oeste que se emitió en estados unidos entre 1955 y 1975. Los Simpson, que iniciaron sus emisiones en 1989 habían empatado con la legendaria serie, pero con estas dos nuevas temporadas se incribirán en solitario en el récord. Los episodios de las nuevas temporadas comenzarána emitirse en EE UU en otoño y llegará hasta 2010.
170 192 0 K 701 mnm
170 192 0 K 701 mnm

menéame